OPIS:
Spoiler
-
Co to jest Road to Vostok?
Road to Vostok to hardkorowa gra survivalowa dla jednego gracza, której akcja toczy się w postapokaliptycznej strefie pomiędzy Finlandią a Rosją. -
Co to za zasoby?
Te zasoby zostały wykonane do gry Road to Vostok. Twórca chce udostępnić bezpłatne zasoby wraz z produkcją i te zasoby zostaną udostępnione w wielu partiach. -
Szczegóły
- Wszystkie modele są w 100% gotowe do gry
- Tekstury nie są PBR, jedynie mapa podstawowa w jakości 2K (Albedo)
- Czyste UV, przestrzeń UV zoptymalizowana z nakładaniem się
- Nie ma potrzeby stosowania niestandardowych shaderów ani konfiguracji materiałów
- Jednolita konwencja nazewnictwa zasobów
- Dołączone pliki źródłowe
- Pliki
- Modele: FBX
- Tekstury standardowe: PNG
- Tekstury alfa: Targa
- Pliki źródłowe: Blend & Photoshop
- Wykorzystywanie
- 100% Darmowe (CC0)
- Nie wymaga opisania
- Dozwolone wykorzystanie komercyjne
- Wspieranie projektu
- Patreon: https://www.patreon.com/roadtovostok
- Steam: https://store.steampowered.com/app/1963610/Road_to_Vostok/
- Youtube: https://www.youtube.com/c/roadtovostok
- Twitter: https://twitter.com/roadtovostok
Miłej zabawy! - Antti (Twórca)
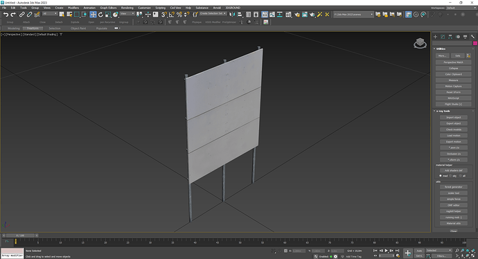
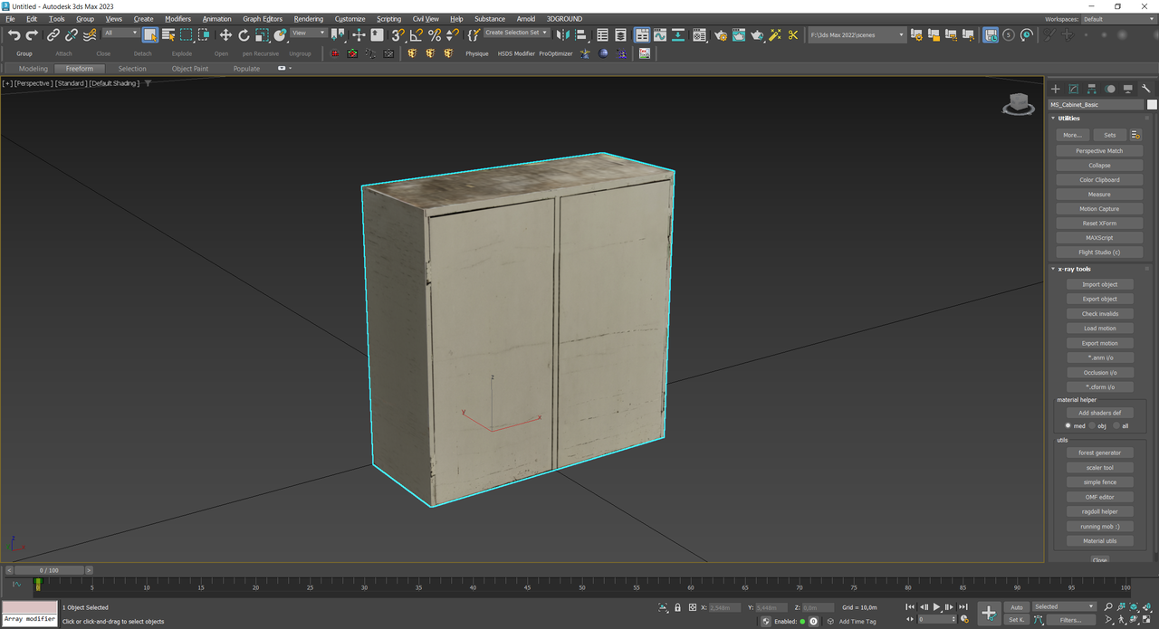
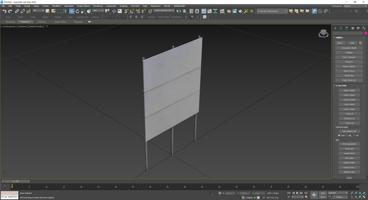
SCREENY:
LINKI:
Spoiler
Link do pobrania pod przyciskiem “Download”: https://roadtovostok.itch.io/road-to-vostok-assets-vol1
ŹRÓDŁO:









































